·
设为首页
·
收藏本站
·
ENGLISH
·
Espanol
首页
公司简介
集团介绍
董事长致辞
发展历程
企业荣誉
新闻中心
行业新闻
公司新闻
产品中心
基础化工原料
农药中间体
农药产品系列
人力资源
人才理念
企业文化
人才招聘
电子商务
采购招标
在线交易
客户服务
客户意见反馈
客户投诉
联系我们
新闻中心
·行业新闻
·公司新闻
详细页面
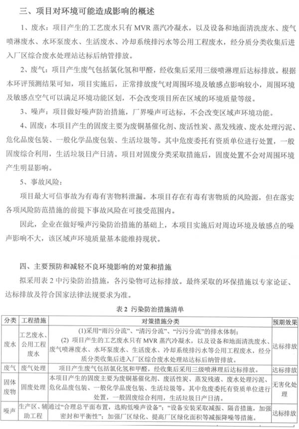
捷马化工年产20000吨双甘膦(草甘膦原料)项目环境影响评价公示
信息来源:未知 发布人:未知 发布时间:[2022/9/28]
【
关闭
】 【
返回上页
】
浙江省杭州市庆春路118号嘉德广场26.27层 邮编:310003 电话:86-571- 87248111
传真:86-571- 87248222 E-mail:jmcchem@jmcchem.com jmc@mail.hz.zj.cn
3.4-二氯苯胺|对氯苯酚-捷马集团 技术支持:
全球阀门网